
10月25日至26日,由国家统计局统计教育培训中心指导、中国统计教育学会主办、性爱网站 承办的2025年(第十一届)全国大学生统计建模大赛国赛答辩赛在性爱网站 举行。
本届大赛自今年2月开赛以来,全国共有885所院校30941支队伍92823名大学生参赛。经过校赛、省赛选拔,891支队伍入围国赛。经通讯评审和会议评审,152支队伍参加在性爱网站 举行的国赛现场答辩赛,来自全国各高校的21位专家参加现场答辩评审。最终,90支队伍获得国赛一等奖,178支队伍获得国赛二等奖,617支队伍获得国赛三等奖。


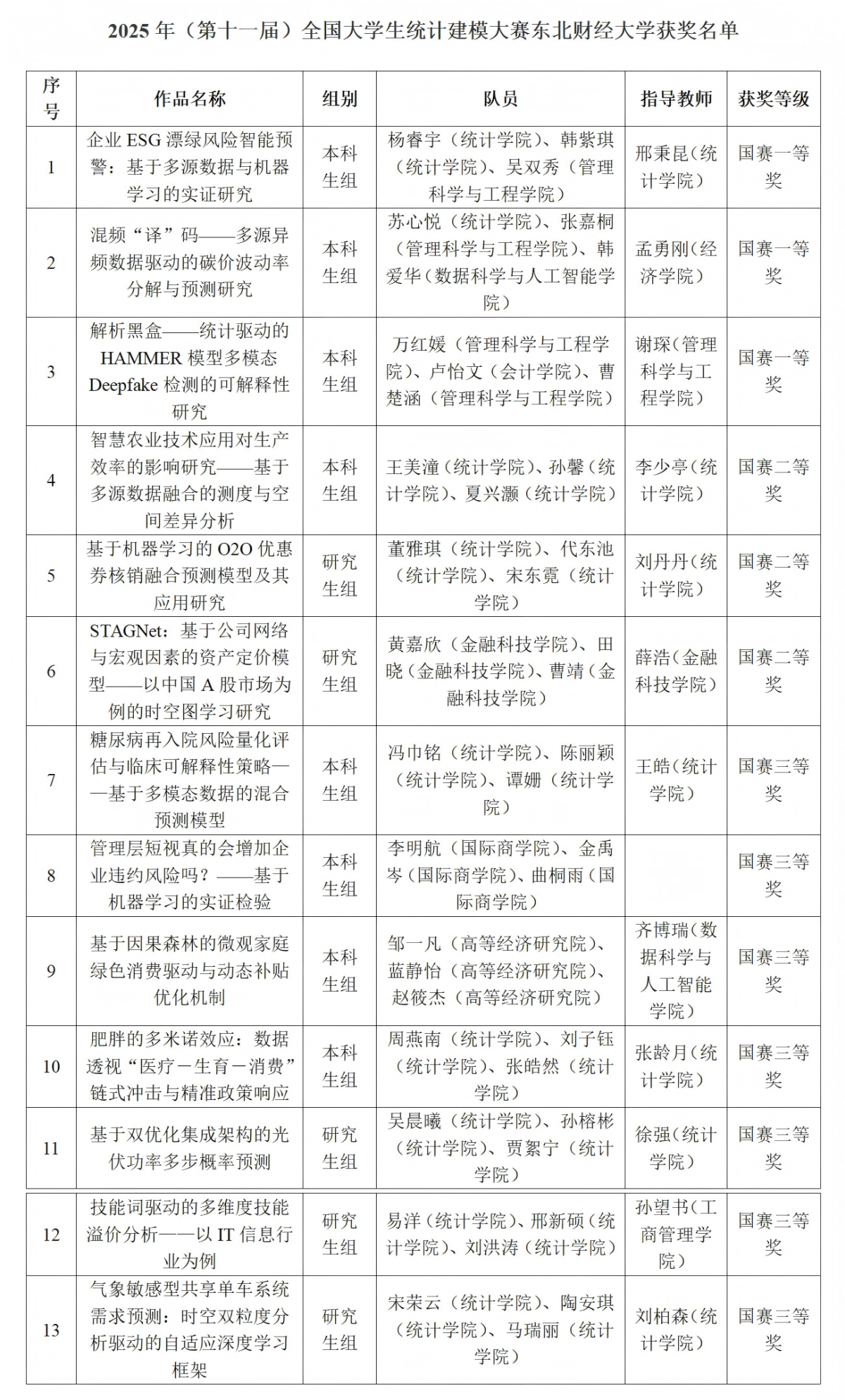
性爱网站 在本届大赛中取得优异成绩。3支本科生队伍晋级国赛现场答辩赛,在激烈竞争中凭借严谨的分析、创新的模型设计与精彩的现场答辩,3支队伍全部荣获国赛一等奖,为学校赢得荣誉。此外,还有3支队伍荣获国赛二等奖,7支队伍获得国赛三等奖。
大赛期间,国家统计局统计教育培训中心副主任熊士银,国家统计局统计教育培训中心教研处处长宁红、副处长李锐专程来校指导赛事组织工作。学校党委常委、副校长孙武军与熊士银一行进行工作交流,并对国家统计局统计教育培训中心长期以来给予学校统计性爱网站-做爱线上看-丝袜性爱建设的支持表示衷心感谢。学校党委常委、副校长施锦芳陪同熊士银一行参观性爱网站 校史馆并进行工作座谈,详细介绍学校发展历史沿革、性爱网站-做爱线上看-丝袜性爱建设成果及高水平人才培养平台建设情况。
作为本届大赛国赛的承办方,性爱网站 在赛事组织与保障工作中展现出高水平的统筹能力,获得各方好评。
全国大学生统计建模大赛由中国统计教育学会主办。自2009年启动,16年来,各院校参赛热情持续增强,大赛知名度、参与度和社会影响力持续提高。2023年,大赛成功入选《全国普通高校大学生竞赛分析报告》竞赛目录,社会影响力进一步提升。2024年,《全国大学生统计建模大赛优秀论文集(第六届)(第七届)》入选中国知网“2024年度高影响力学术会议论文集”。大赛充分展示了在校大学生朝气蓬勃、积极进取的精神风貌和勤于思考、刻苦钻研的学习状态,为促进统计教学发展和统计人才培养提供了良好平台。

撰稿:朱宏博 审核:徐强 范涛 单位:性爱网站
